为落实共青团中央、教育部、全国学联联合下发的《关于推动高校学生会(研究生会)深化改革的若干意见》、《高校学生会组织深化改革评估工作方案》、以及《关于上海工商外国语职业学院精简各级学生会部门和骨干数量的通知》要求,接受广大师生监督,现将我院学生会改革情况公开如下。
改革自评表


智能制造与信息工程学院
学生会工作机构组织架构表

智能制造与信息工程学院工作人员名单


智能制造与信息工程学院
学生会主席团成员候选人产生办法
(1)中国共产党党员、中国共产主义青年团团员(受留党察看处分尚未恢复党员权利的以及受留团察看处分尚未恢复团员权利的除外);
(2)理想信念坚定,热爱和拥护中国共产党,积极践行社会主义核心价值观;
(3)品行端正、作风务实、乐于奉献,具有全心全意为广大同学服务的觉悟和能力;
(4)综合成绩排名在本专业前30%以内,且无课业不及格及无旷课情况;
(5)能力过硬,有较强的组织协调能力,工作认真负责;
(6)作风优良,遵纪守法,公道正派,在青年学生中有一定威信。
智能制造与信息工程学院
学生会主席团成员候选人选举办法
学生会主席团面向全体智能制造学院学生进行公开选拔,候选人经过笔试面试等环节后产生4位候选人,经报送院团委同意后,通过学生代表大会无记名投票选举产生新一届主席团3名成员。
智能制造与信息工程学院
学生代表大会召开情况
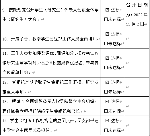
召开时间:2022年11月2日
召开地点:上海工商外国语职业学院二百人报告厅
学生代表数量:29人
大会主要议程:
一、主持人宣布此次大会举办意义
二、主持人介绍此次与会老师
三、全体合唱团歌
四、唐三三老师做开场致辞
五、20级学生代表院分团委副书记王友祥发言,并且播放20级学生代表的成果PPT,回望过去。
六、新一届学生代表上台自我介绍
七、现场20级学生干部投票,限时五分钟每人一票 并统计结果
八、金琴芳老师宣读新一届主席团成员
九、金琴芳老师宣读贺词
十、与会代表,嘉宾,领导合影留念
听取并审议《上海工商外国语职业学院第五次学生代表大会提案工作报告 》;
审议通过 《上海工商外国语职业学院第五届学生会工作报告 》;
选举产生上海工商外国语职业学院智能制造与信息工程学院第五届学生会主席团 ;
选举产生上海工商外国语职业学院智能制造与信息工程学院第五届学生常任代表委员会委员 。
会议链接:https://mp.weixin.qq.com/s/-eCXo0-g29INF3s_R7OwXg
现场照片:

智能制造与信息工程学院
学生代表大会代表产生办法
一、代表基本条件
上海工商外国语职业学院院级学生代表大会代表必须具备以下基本条件:
1.具有我校正式学籍的全日制在校专科生;
2.自觉遵守维护校纪校规,敢于同不良现象作斗争,能起到模范带头作用;
3.具有全局观念和良好的群众基础,能积极主动反映学生的意见和建议,切实代表同学的利益。
二、代表基本权利
上海工商外国语职业学院校级学生代表大会代表具有以下基本权利:
1.有选举权、被选举权和表决权;
2.有对校学生会所做的工作报告进行质询并提出建议、批评和实行监督的权利;
3.有通过提案直接向学校有关部门反映同学意见的权利;
三、代表基本义务
上海工商外国语职业学院院级学生代表大会代表有以下基本义务:
1.努力学习并认真执行国家的法律、法规和学校的规章制度,遵守《上海工商外国语职业学院学生会章程》,不断提高理论水平和思想道德素质;
2.密切联系广大学生,正确代表学生的利益,维护学生的合法权益,如实反映同学的意见和建议,同时接受学生的监督。
智能制造与信息工程学院
学生会组织工作人员述职评议办法
1.述职对象
院学生会主席团成员、各部门部长。
2.述职内容
述职内容包括政治理论、道德品行、学习情况、工作成效、纪律作风五个方面。述职人员应当在述职前将述职报告提交到校团委,主要内容包括:述职人员所任职务、各项工作部署贯彻落实的主要做法和成效;述职人员近一学年内的学习情况、思想建设情况及获奖情况;在工作中遇到的主要问题以及今后的改进措施;其他补充内容。
述职人员发言内容应有利于强化学生骨干自觉接受广大同学的监督检查,服务于广大同学的责任意识,有效促进学生会工作正常开展。
3.评议人员
智能制造与信息工程学院副院长堂三三老师,团委书记金琴芳老师,邬晓燕老师,21级辅导员王建老师,阿丽亚老师。
智能制造与信息工程学院
分团委指导学生会主要责任人
