上海普通全日制专升本招生院校情况介绍(2020年)
发布人:智能制造与信息工程学院新闻中心  发布时间:2022-06-19   浏览次数:7980


一、院校信息

2020年上海市共有22所普通高校招收专升本新生,名单如下:上海理工大学上海海事大学华东政法大学上海海洋大学上海电力大学上海中医药大学上海师范大学上海对外经贸大学上海工程技术大学上海应用技术大学上海立信会计金融学院上海第二工业大学上海电机学院上海商学院上海政法学院上海健康医学院上海杉达学院,上海建桥学院上海师范大学天华学院上海外国语大学贤达经济人文学院上海中侨职业技术学院上海立达学院上海对外经贸大学

招生专业、人数及考试科目

1、上海理工大学

2020年“专升本”招生总计划为135人,其中含退役士兵计划15人。

招生专业:

考试科目:

2、上海海事大学:

2020年“专升本”招生总计划为10人,其中含退役士兵计划1人。

招生专业:

考试科目:

3、华东政法大学:

2020年“专升本”招生总计划为20人,其中含退役士兵计划3人。

招生专业:

考试科目:

4、上海海洋大学:

2020年“专升本”招生总计划为20人。

招生专业:

考试科目:

5、上海电力大学:

2020年“专升本”招生总计划为7人。

招生专业:

考试科目:

6、上海中医药大学:

2020年“专升本”招生总计划为105人,其中含退役士兵计划1人。

招生专业:

考试科目:

7、上海师范大学:

2020年“专升本”招生总计划为105人,其中含退役士兵计划5人。

招生专业:

考试科目:

8、上海对外经贸大学:

2020年“专升本”招生总计划为5人。

招生专业:

考试科目:

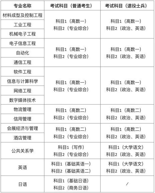
9、上海工程技术大学:

2020年“专升本”招生总计划为100人,其中含退役士兵计划4人。

招生专业及考试科目:

10、上海应用技术大学:

2020年“专升本”招生总计划为40人,其中含退役士兵计划8人。

招生专业:

考试科目:

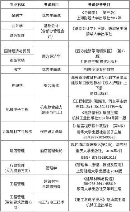
11、上海立信会计金融学院:

2020年“专升本”招生总计划为140人。

招生专业及考试科目:

12、上海第二工业大学:

2020年“专升本”招生总计划为212人,其中含退役士兵计划29人。

招生专业:

考试科目:

13、上海电机学院:

2020年“专升本”招生总计划为180人,其中含退役士兵计划40人。

招生专业:

考试科目:

14、上海商学院:

2020年“专升本”招生总计划为30人,其中含退役士兵计划3人。

招生专业:

考试科目:

15、上海政法学院:

2020年“专升本”招生总计划为40人,其中含退役士兵计划2人。

招生专业:

考试科目:

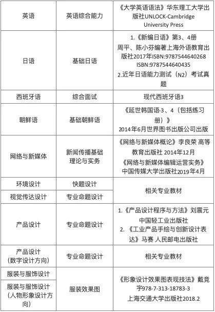
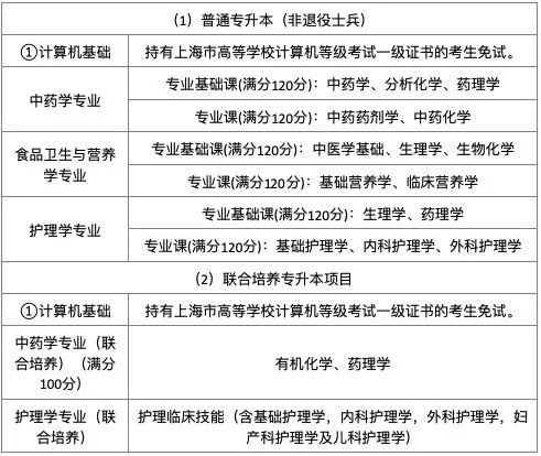
16、上海健康医学院:

2020年“专升本”招生总计划为270人,其中含退役士兵计划21人。

招生专业及考试科目:

17、上海杉达学院:

2020年“专升本”招生总计划为687人,其中含退役士兵计划46人。

招生专业:

考试科目:

18、上海建桥学院:

2020年“专升本”招生总计划为990人,其中含退役士兵计划60人。

招生专业及考试科目:

19、上海师范大学天华学院:

2020年“专升本”招生总计划为491人,其中含退役士兵计划11人。

招生专业及考试科目::

20、上海外国语大学贤达经济人文学院:

2020年“专升本”招生总计划为600人,其中含退役士兵计划25人。


招生专业及考试科目:

21、上海中侨职业技术学院:

2020年“专升本”招生总计划为200人,其中含退役士兵计划20人。


招生专业及考试科目:

22、上海立达学院:

2020年“专升本”招生总计划为300人,其中含退役士兵计划10人。

招生专业及考试科目: